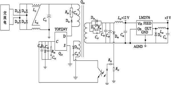
對于任何一套樓宇智能化系統,電源模塊整體穩定性決定了系統整體可靠性和穩定性。由于系統體積限制和實際功能需求,安小予設計了一款高性能開關穩壓電源。該電源選用美國POWER公司開發的TOP224Y芯片作為電源主控芯片,其電路如圖所示。

樓宇智能化系統開關穩壓電源工作原理如下:220V交流電源經過整流橋和濾波電容輸出波動的直流電源,該電源直接輸出給TOP224Y芯片的漏極引腳,TOP224Y芯片導通,電源電壓通過變壓器Q20初級線圈與源極形成回路,Q20次級線圈輸出電源電壓,同時樓宇智能化系統利用整流二極管和濾波電容對輸出的電源電壓進行整流濾波處理。為了保證開關電源輸出穩定的電源電壓,樓宇智能化系統采用變壓器次級線圈對輸出的電源電壓進行采樣,當采集電壓大于12V時,光耦發光體導通,TOP224Y芯片關閉漏極引腳,從而降低開關電源輸出的電壓大小。由于變壓器初級線圈具有儲能作用,其在TOP224Y高頻開關過程中容易產生較高的尖峰脈沖,為了保證樓宇智能化系統能夠正常工作,系統設計了由電阻R28、電容C32和二極管D36組成的吸收回路對尖峰脈沖進行吸收處理,從而有效避免開關電源因尖峰脈沖造成TOP224Y芯片的損壞。